Kapcsolási rajzokRajz feltöltésVendégkönyvFórumStatisztikaElérhetőségek
 
 
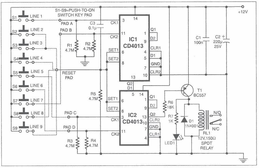
Riasztó rendszer KEY pad
Ezen rajz eddigi megtekintői: 10451 fő
(2008.08.27 -óta)


Értékelje ezen rajzot 5 -ös skálán:



A rajz feltöltője:Zolee
A feltöltő e-mail címe:legradi.zoltan@freemail.hu
A feltöltés ideje:2008.08.28 - 13:14:53

Kombinálható bármilyen áramkörrel, a lényege hogy az adott kombináció helyes beírása után kapcsol az áramkör.

Fizetett hírdetések!(részletekért írj üzenetet)





Amennyiben az oldal elnyerte tetszésed, kérlek ADAKOZZ a fennmaradás érdekében a PayPal rendszerén keresztül egy tetszőleges összeggel! Köszönjük!




Mellékelt dokumentumok:

Kapcsolási rajz


Az oldalon szereplő áramkör megépítése során bekövetkezett bármiféle balesetért az oldal szerkesztője, és a feltöltők semmiféle felelőséget nem vállalnak!

HOZZÁSZÓLÁSOK:



jocoka007

2016.08.22
13:59:52


Szia! Hogyan tudom menteni (programozni) a kódot? Köszönöm.


 
 
 
 

Amennyiben az oldal elnyerte tetszésed, kérlek ADAKOZZ a fennmaradás érdekében a PayPal rendszerén keresztül egy tetszőleges összeggel! Köszönjük!

Készítette: Légrádi Zoltán
Minden jog fenntartva 2008 ©